巨奢网 资讯 名表 查看内容

购买羽生结弦限量款腕表被取消订单 西铁城发致歉声明

2023-7-30 11:20| 发布者: fuwanbiao| 查看: 220| 评论: 1

放大 缩小
简介:首发当天的致歉声明。(来源:信网)信网7月21日讯(记者 郑倩楠) 王女士在西铁城官方精品店微信小程序购买“生翕”腕表,花费4980元。才过了半个小时的时间,订单就被商家单方面取消。西铁城对此表示,系统故障导致 ...

购买羽生结弦限量款腕表被取消订单 西铁城发致歉声明

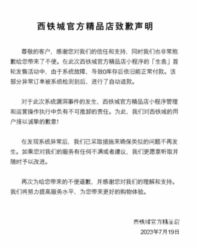
首发当天的致歉声明。(来源:信网)


信网7月21日讯(记者 郑倩楠) 王女士在西铁城官方精品店微信小程序购买“生翕”腕表,花费4980元。才过了半个小时的时间,订单就被商家单方面取消。西铁城对此表示,系统故障导致零库存后依旧可以正常付款,该部分异常订单被系统检测到后,进行了自动退款。“我们提供了几种补偿方式,腕表全渠道上线后消费者可以重新抢购。”

据了解,西铁城是全球知名的日本腕表品牌,创立于1918年。近日,西铁城品牌携代言人羽生结弦推出限量签名款“生翕”腕表,并于7月19日12时7分在西铁城官方精品店微信小程序首轮发售。首发的186件包含特殊编号,成功下单的用户会自动默认获得羽生结弦亲签照的抽奖资格。

王女士在当天12时10分下单生翕EM1072-61D腕表,实付4980元。然而,她发现商家在没有与其沟通协商的情况下,于12时42分单方面取消了订单。“西铁城方面称,由于系统故障导致自动退款。但系统问题与消费者无关,我按照发售链接拍下支付,商家就不应单方面解约,我要求他们履约发货。”

信网看到,西铁城官方精品店所属西铁城(中国)钟表有限公司,其于7月19日在小程序首页发布致歉声明,称在“生翕”首轮发售活动中,系统故障导致零库存后依旧能正常付款。该部分异常订单被系统检测到后,进行了自动退款。西铁城对用户报以歉意,“在发现系统异常后,我们已采取措施确保类似问题不再发生。”

对此,西铁城官方精品店微信小程序的客服人员表示,成功抢占186块库存的订单,在10分钟内完成付款的为正常订单;10分钟内未付款的被系统释放,消费者重新抢占并完成付款后,会被判定为正常订单。但由于系统故障,小程序库存的显示存在延迟和闪断。异常订单在后台显示为“销售库存不足”订单,系统检测到后发起了自动退款。

该客服人员称,目前西铁城方面提供了几种补偿方式:为本次被退款的消费者另开一次亲签抽奖,数量3张;赠送羽生结弦的周边;后续代言人产品精品店优先购买机会;200元精品店优惠券;西铁城非周边礼品(200元京东卡或摇表器等)。消费者可以从中选择满意的两项,“7月20日12时7分,电商和线下渠道都会再次上线该款腕表,有需要的消费者可以重新抢购。”截至发稿,信网看到西铁城官方精品店将上述回复内容发布成《再次致歉声明》。

山东青博律师事务所的齐彪律师认为,订单生成后消费者与商家之间已成立信息网络买卖合同,当事人应当按照约定履行义务,不得擅自变更或者解除合同。“若存在不可抗力等因素,商家也应提前告知消费者并协商处理方案。”

路过

雷人

握手

鲜花

鸡蛋
已有 1 人参与

会员评论

最新文章

文章列表

 名表回收网手机版

官网微博:名表回收网服务平台

今日头条二维码 1 微信公众号二维码 1 抖音小程序二维码 1
浙江速典奢贸易有限公司 网站经营许可证 备案号:浙ICP备19051835号2012-2022
名表回收网主要专注于手表回收,二手名表回收/销售业务,可免费鉴定(手表真假),评估手表回收价格,正规手表回收公司,浙江实体店,支持全国范围上门回收手表
返回顶部