巨奢网 资讯 名表 查看内容

盘点智能手表产业链,还有哪些痛点值得关注?

2023-10-5 11:24| 发布者: 夏梦飞雨| 查看: 69| 评论: 0

放大 缩小
简介:当笔者告诉身边的朋友“我想买一个手表”时,他们都表示支持。但当他们知道我想买的是一只智能手表时,他们中的大部分人都劝我打消这个念头。“看时间是手表最不重要的功能。”瑞士钟表教父LVMH旗下宇舶表董事局主席 ...

当笔者告诉身边的朋友“我想买一个手表”时,他们都表示支持。但当他们知道我想买的是一只智能手表时,他们中的大部分人都劝我打消这个念头。


“看时间是手表最不重要的功能。”瑞士钟表教父LVMH旗下宇舶表董事局主席Jean-ClaudeBiver曾这样表示。实际上,大多数人认为,手表首先体现个人品味,其次才满足对“看时间”的需求。特别是在智能手机普及的时代,手表的初始功能变得越来越不那么重要。此背景下,消费者对智能手表提出了更严苛的要求。


出货量逐年上升


全球智能手表出货量正逐年上升,据Strategy Analytics统计,2015-2018年全球智能手表出货量呈加速上升的趋势。其中,苹果公司的Apple Wacth自2015年4月推出以来,出货量常年霸占智能手表榜首,并在去年突破2000万只。


盘点智能手表产业链,还有哪些痛点值得关注?


图1 近年全球智能手表出货量数据 制图:国际电子商情 数据来源:Strategy Analytics、Gartne


不过,2019年前两个季度,全球智能手表的表现并不是特别突出。据业内人士透露,2019年Q1季度Apple Wacth销量遭遇滑铁卢,虽然苹果公司未公布Apple Watch在该季度的销量数据,但是分析师估算出实际销量大约在200万~400万只,约占三至四成的市场份额。根据该数据,笔者粗略推算,2019年Q1全球智能手表出货量在500 ~1333万只之间。


紧接着在Q2季度,Apple Wacth的出货量又上升到570万只。Strategy Analytics最新报告指出,2019年Q2全球智能手表总出货量超过1200万,年同比增长为44%。其中,Apple Watch出货570万只,市场份额全球第一,占比46.4%;三星出货200万只,市场份额全球第二,占比15.9%;Fitbit出货120万只,市场份额全球第三,占比9.8%。


盘点智能手表产业链,还有哪些痛点值得关注?


图2 2019年Q2全球智能手表出货量(单位:万只) 制图:国际电子商情


2019年Q2的数据似乎预示着全球智能手表出货量正在往好的方向发展。根据Gartner的预估,2019年全球智能手表出货量将为7409万只。结合笔者预估的Q1数据和Strategy Analytics公布Q2数据,2019年上半年智能手表已出货1700~2533万只,与预估的7409万只还有很远的距离。


不过,据了解,2019年苹果秋季发布会或将会发布Apple Wacth Series 5,届时或将进一步推动该产品的销量,从而加大出货量。


技术痛点有哪些?


早在2015年Apple Watch还未上市前,业内对其销量给出了非常乐观的预测数字,有分析师认为Apple Watch首年出货量将达4000万只。实际上,2015年全球智能手表出货量仅超过2000万只,其中Apple Watch占了65%的市场份额,售出了1360万只左右。直到2018年,全球智能手表年总货量才突破4000万。这表明,智能手表并未完全受到消费者的热捧。其主要原因还是在于,智能手表还存在着亟待解决的技术痛点。


·电池容量小,续航时间短


据消费者反馈,智能手表一般平均1-2天充一次电。其受限于外形和重量等原因,无法配置更大容量的电池,消费者也不太能接受通过降低屏幕显示效果来提升电池续航力的方式。同时,智能手表内部还集成了心率监测、收发短信/邮件、来电显示等多种功能,对功耗提出了更加严苛的要求。


当前,智能手表厂商也在想方设法降低功耗,延长续航力。以Apple Watch为例,为了尽可能降低耗电,该系列产品通过内置重力感应器,实现了抬腕激活功能,在非省电模式下,只要抬起手腕就能显示数字时钟。只不过有时该功能并不灵敏,导致看时间不方便。


·国内一号多终端业务未普及


市面上大致以是否具备通话功能,把智能手表分为两类。


一类是不具备独立通话能力的智能手表,它通过蓝牙连接智能手机,来同步实现接听电话、收发短信、邮件、微信等功能,当离开手机独立使用时,只能作为看时间和健康监测的工具,早些年市面上大部分的智能手表都是该类差产品。


另一类是有独立通话功能的智能手表,它也大致分为两种:


一种支持SIM卡,如小天才Z2、Ticwatch S、HUAWEI Watch 2、360儿童手表6C等,由于采用了SIM卡,其本质更像是一部单独的智能手机。一般该类智能手表还具备蓝牙功能,可通过蓝牙与智能手机相连。由于是独立号码,当用户只佩戴智能手表外出,有可能会漏接打到手机里的电话。


另一种支持一号多终端业务,如:Apple Watch Series 3/4 GPS+蜂窝版、HUAWEI Watch 2 Pro、三星Gear S3等。该类产品的内嵌eSIM芯片,用户可以把它与智能手机业务绑定,从而实现不换号、不插卡,手机、手表共享一个号码和套餐。不过一号多终端业务在国内进展缓慢,目前只有上海、广州、成都、杭州、深圳等试点城市可开通。


目前较新款的智能手表具备连接Wi-Fi的功能,但是该功能更适合在室内使用。


·厂商应更注重功能定位


值得注意的是,智能手表主打的心率监测等卖点目前尚未被全部的消费群众所接受。以笔者为例,当笔者告诉朋友“我想买一个手表”时,他们都表示支持。但当他们知道我想买的是智能手表时,他们中的大部分人都劝我打消念头。


他们反问:“接电话用手机不是更方便吗?”“更便宜的手环不是也具备心率检测功能吗?”“就算你知道了你的心率数据又有什么用呢?”……的确,不太经常运动的我很难找出合理的理由来说服他们。从上述例子可看出,一些智能手表主推的卖点,对一部分潜在消费者而言并无吸引力。


其实在大部分情况下,我们说的智能手表代指的是成人智能手表,而在功能定位上,儿童智能手表和老人智能手表的定位更加明确。儿童智能手表具备多重定位、双向通话、SOS求救、远程监听、智能防丢、历史轨迹、电子围栏、计步器、爱心奖励等功能。老人智能手表具备超精准GPS定位、亲情通话、紧急呼救、心率监测、久坐提醒、吃药提醒等功能。


相比之下,成人智能手表的接听电话、收发短信、监测睡眠、监测心率、久坐提醒、跑步记步、远程拍照、音乐播放、录像、指南针等功能都不具备唯一性,其他的产品都有相应的功能。如何更好地挖掘其独特优势,成为智能手表厂商必须要考虑的因素。


哪些产业链公司将受益?


随着Apple Watch的走红,手机厂推出智能手表已经成为一种趋势,如三星、华为、OPPO、小米等主流手机厂都推出了智能手表品牌。与传统的电子手表不同,智能手表本身是作为智能手机周边配件出现,内部集成的各种电子元器件为其带来丰富的功能。


近五年来,智能手表的渗透率也逐年提高,产业链企业也跟着受益。与Garter的“2019年出货量将达7409万只”的数据不同的是,IDC在2017年12月一份关于可穿戴设备的报告中表示,到2021年全球智能手表的出货量将达到7150万只,占可穿戴设备32.1%的份额,到2021年其年复合成长率(CAGR)为22.7%。虽然两组数据有差异,但是智能手表市场的上升趋势未变。对产业链企业而言,抢占先机是一个很好的机会。


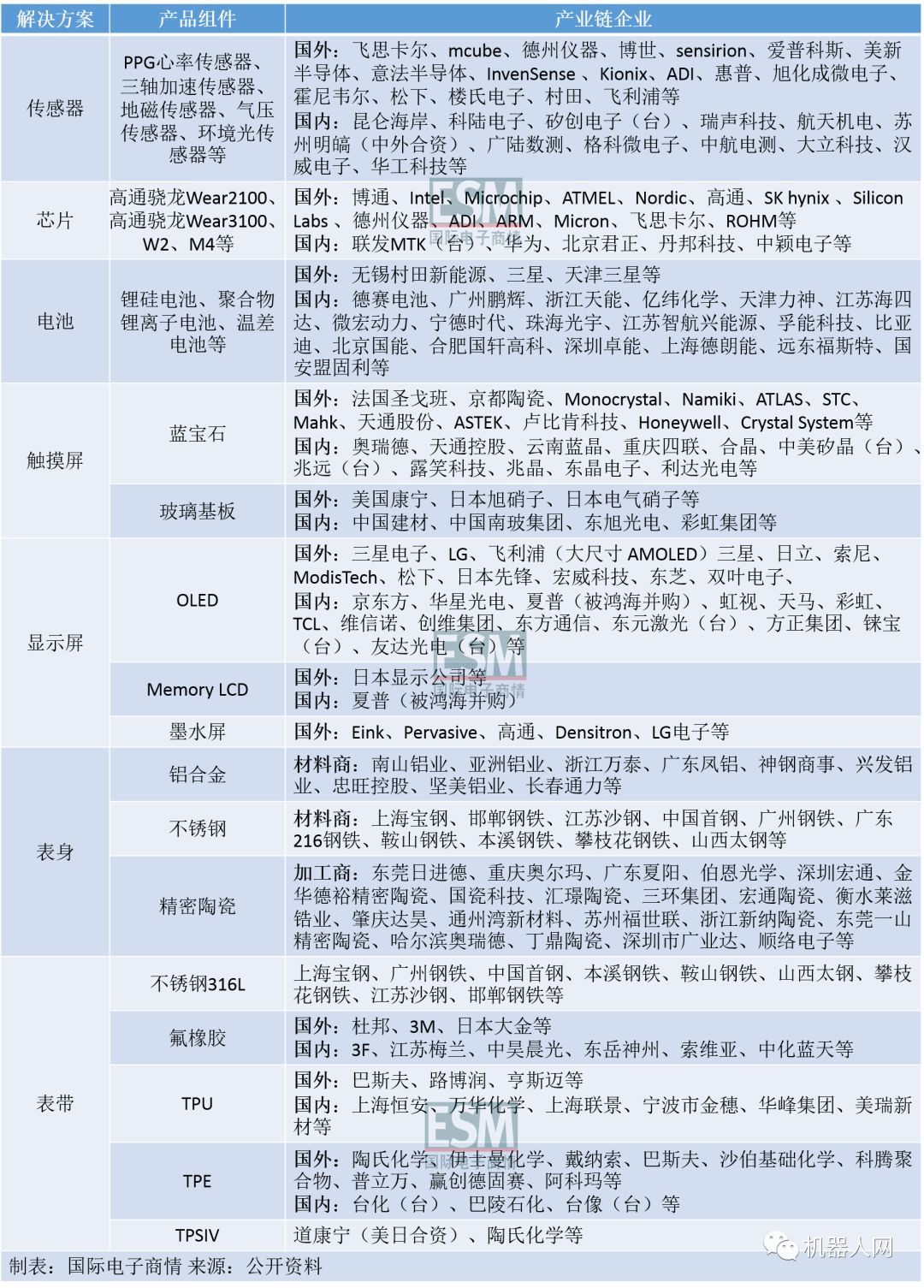
当前,在智能手表传感器、芯片、电池、屏幕、表身、表带等部分,中国企业均有参与。以显示屏为例,目前市面上主流的智能手表屏幕包括OLED屏幕、LCD屏幕和墨水屏等。


OLED可细分为被动式(PM-OLED)及主动式(AMOLED)两类,其中AMOLED是近几年来智能手机、智能手表等消费类设备的主流屏幕应用。除了三星电子、LG、飞利浦等国际企业主推大尺寸AMOLED屏之外,其他的厂商主要以小尺寸AMOLED为主,中国内的京东方、天马微电子、柔宇科技、维信诺、华星光电、和辉光电、国显光电、华映科技等厂商在小尺寸AMOLED上均有布局。


LCD屏的产业链较成熟,大部分布局AMOLED的企业均有生产LCD的能力。该类屏幕在iPhone 8、小米mix2S、HTC U12+、黑鲨游戏手机、AGM X3和努比亚 X等机型上有较好的应用。


电子墨水屏的功耗极低,翻页等操作时才耗电,但刷新率极低,不适用于动态显示。该类屏在电子阅读器、智能手表上均有应用案例,如亚马逊Kindle、荣耀手表S2、GLIGO、Verily Study等。目前,电子墨水屏因专利垄断尚未国产化,且市场价格也较高。


盘点智能手表产业链,还有哪些痛点值得关注?


表1 智能手表产业链



路过

雷人

握手

鲜花

鸡蛋
已有 0 人参与

会员评论

 名表回收网手机版

官网微博:名表回收网服务平台

今日头条二维码 1 微信公众号二维码 1 抖音小程序二维码 1
浙江速典奢贸易有限公司 网站经营许可证 备案号:浙ICP备19051835号2012-2022
名表回收网主要专注于手表回收,二手名表回收/销售业务,可免费鉴定(手表真假),评估手表回收价格,正规手表回收公司,浙江实体店,支持全国范围上门回收手表
返回顶部