巨奢网 资讯 名表 查看内容

2020年最新企业所得税税率表以及企业所得税政策

2024-12-26 08:47| 发布者: fuwanbiao| 查看: 232| 评论: 0

放大 缩小
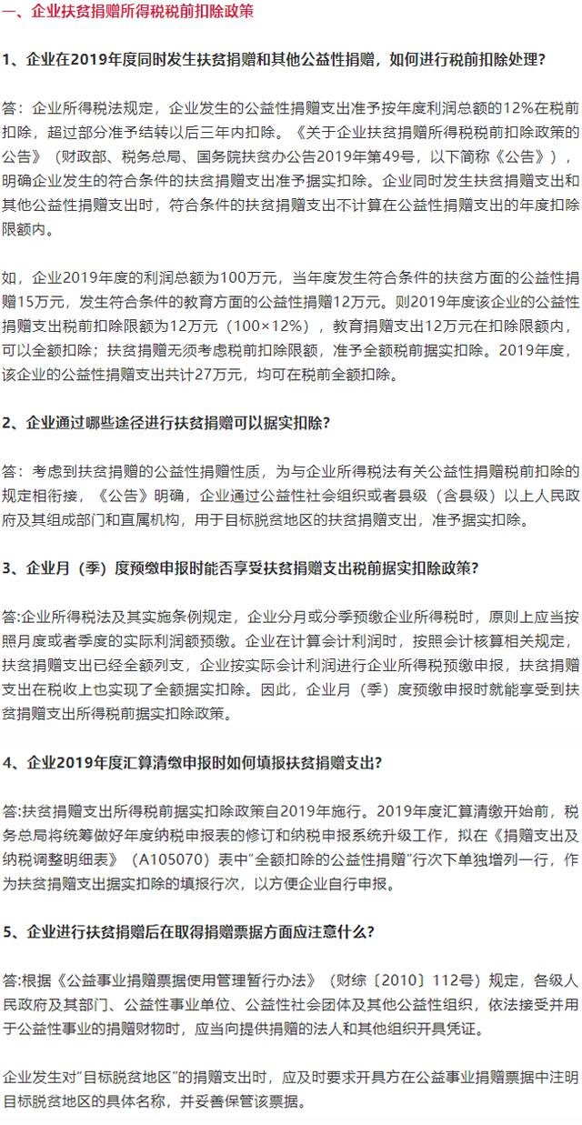
简介:不知道什么是企业所得税适用税率?小爱带你了解一下~~~从2020年1月1日起,上面的税率表才是真正的税率表一、基本税率为25%在《中华人民共和国企业所得税法》中有明文规定。企业所得税率基本税率为25%二、适用20%税率 ...

不知道什么是企业所得税适用税率?小爱带你了解一下~~~

2020年最新企业所得税税率表以及企业所得税政策


从2020年1月1日起,上面的税率表才是真正的税率表


一、基本税率为25%

在《中华人民共和国企业所得税法》中有明文规定。企业所得税率基本税率为25%


二、适用20%税率的企业

从2019年1月1日到2021年13月31日,小型微利企业每年应缴纳税所得额不超过100万的部分,应当按减25%的税率计入应纳税所得额,按20%的税率缴纳企业所得税;对年应纳税所得额超过100万元但不超过300万元的部分,减按50%计入应纳税所得额,按20%的税率缴纳企业所得税。


小型微利企业到的条件


1. 年度应纳税所得额不超过300万元


2. 从业人数不超过300人


3. 资产总额不超过5000万元


无论查账征收方式或核定征收方式均可享受优惠。

2020年最新企业所得税税率表以及企业所得税政策



三、适用15%税率的企业

1.国家需要重点扶持的高新技术企业


国家需要重点扶持的高新技术企业,减按15%的税率征收企业所得税。


2.技术先进型服务企业


对经认定的技术先进型服务企业,减按15%的税率征收企业所得税。


3.横琴新区等地区现代服务业合作区的鼓励类产业企业


对设在横琴新区、平潭综合实验区和前海深港现代服务业合作区的鼓励类产业企业减按15%的税率征收企业所得税。


4.西部地区鼓励类产业


对设在西部地区以《西部地区鼓励类产业目录》中新增鼓励类产业项目为主营业务,且其当年度主营业务收入占企业收入总额70%以上的企业,自2014年10月1日起,可减按15%税率缴纳企业所得税。


5.集成电路线宽小于0.25微米或投资额超过80亿元的集成电路生产企业


集成电路线宽小于0.25微米或投资额超过80亿元的集成电路生产企业,经认定后,减按15%的税率征收企业所得税。


6.从事污染防治的第三方企业


自2019年1月1日起至2021年12月31日,对符合条件的从事污染防治的第三方企业减按15%的税率征收企业所得税。


四、适用10%税率的企业

1.重点软件企业和集成电路设计企业特定情形


国家规划布局内的重点软件企业和集成电路设计企业,如当年未享受免税优惠的,可减按10%的税率征收企业所得税。


2.非居民企业特定情形所得


非居民企业取得企业所得税法第二十七条第(五)项规定的所得,减按10%的税率征收企业所得税。


五、最新企业所得税免税政策有哪些?

从2018年12月31日起,财政部和税务局联合发布了“集成电路设计和软件产业企业所得税政策”,企业在前两年免征企业所得税,在后三年时间内减半征收企业所得税。

2020年最新企业所得税税率表以及企业所得税政策


1、有哪些企业符合要求


具体要求可以自行到官网查看,只要符合《财政部 国家税务总局关于进一步鼓励软件产业和集成电路产业发展企业所得税政策的通知》(财税〔2012〕27号)和《财政部 国家税务总局 发展改革委 工业和信息化部关于软件和集成电路产业企业所得税优惠政策有关问题的通知》(财税〔2016〕49号)规定的要求的企业,就可以享受两年免征,三年减半的优惠政策。


2、怎样的企业,才能享受这些待遇?


只要是依法成立且符合上述文件中条件的集成电路设计企业和软件公司,都能够在2018年12月31日的获利年度开始享受税收优惠政策,前两年免征企业所得税,后三年按照法定的税率标准减半征收企业所得税。


3、以上类型的企业,后期还有什么税收优惠政策吗?


目前除了以上税收政策有改动外,暂时没有新的税收政策出台,但在国家常务委员会上,相关部门提出过会进一步的完善集成电路产业和软件行业的税收优惠政策。


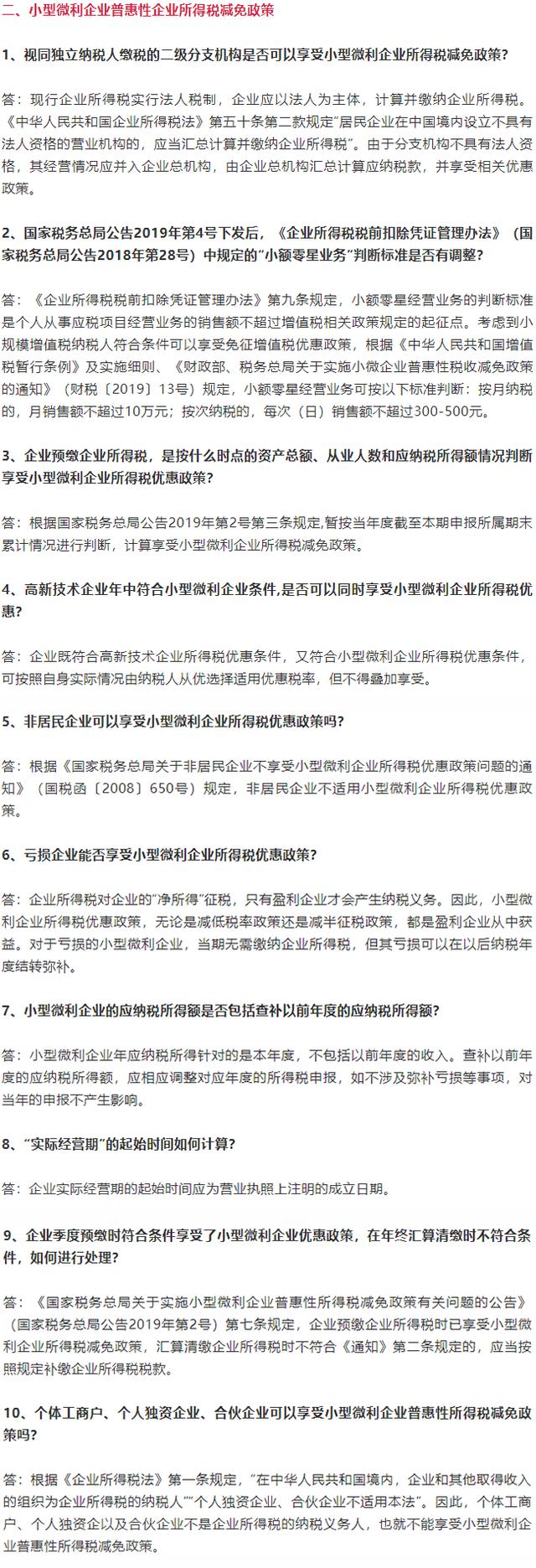
六、小型微利企业及普惠性企业所得税减免政策问题解读

2020年最新企业所得税税率表以及企业所得税政策

2020年最新企业所得税税率表以及企业所得税政策


关注小爱,带你领略不一样的会计风采!



路过

雷人

握手

鲜花

鸡蛋
已有 0 人参与

会员评论

 名表回收网手机版

官网微博:名表回收网服务平台

今日头条二维码 1 微信公众号二维码 1 抖音小程序二维码 1
浙江速典奢贸易有限公司 网站经营许可证 备案号:浙ICP备19051835号2012-2022
名表回收网主要专注于手表回收,二手名表回收/销售业务,可免费鉴定(手表真假),评估手表回收价格,正规手表回收公司,浙江实体店,支持全国范围上门回收手表
返回顶部